
Salt-inducible kinase 1 is a key gene in suppressing EVD68-induced asthma by modulating antiviral immunity


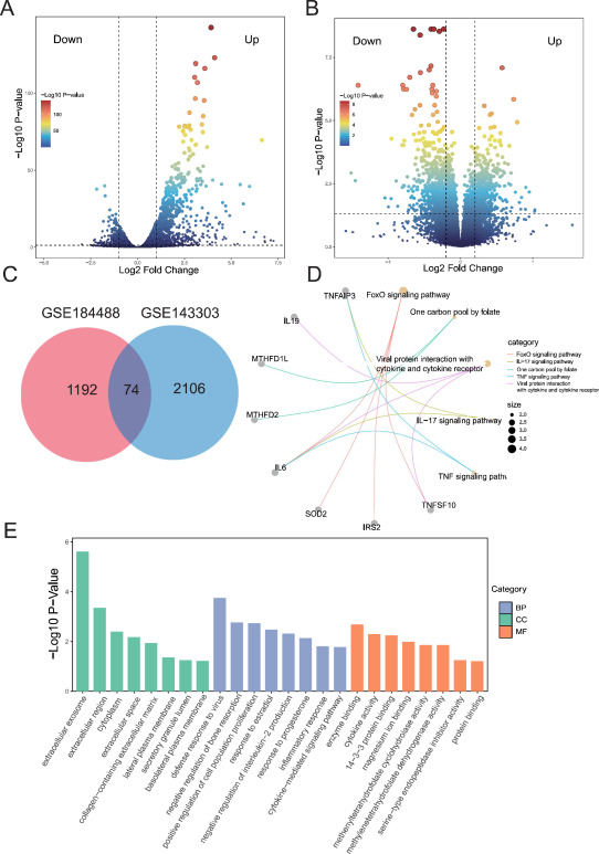
Asthma is a complex inflammatory disease of the airways, affecting over 300 million individuals globally. Infection with enterovirus D68 (EV-D68) has been identified as a risk factor for asthma. However, the biological mechanisms of EV-D68-related asthma remain unclear. In this study, using machine learning techniques, we identified salt-inducible kinase 1 (SIK1), which plays a crucial role in associating with the asthma phenotype and EV-D68 infection. Concretely, a negative correlation between SIK1 expression and asthma risk has been revealed through Mendelian randomization. Immune infiltration analyses showed that SIK1 was negatively correlated with mast cell activity and positively correlated with T cell responses. Using weighted gene co-expression network analysis, we demonstrated SIK1's role in antiviral immune responses in asthma. Further in vitro and in vivo experiments confirmed that SIK1 was up-regulated in virus infection, and it exerted antiviral effects in various viral infections. Finally, in the asthma exacerbation model of HDM combined with EV-D68 infection, SIK1 activation effectively mitigated EV-D68-induced asthma exacerbation in mice. Taken together, our findings suggest that SIK1 serves as a protective factor in EV-D68-induced asthma by modulating antiviral immune responses, which provide new insights into potential treatments for EV-D68-induced asthma attacks.
