全部
logo

Vitamin D receptor loss promotes endometrial fibrosis via autophagy-mediated epithelial–mesenchymal transition

Full Length Articles

Vitamin D receptor loss promotes endometrial fibrosis via autophagy-mediated epithelial–mesenchymal transition

Zhu Hongtao
Yang Bo
Wang Hui
Nie Ping
Wu Xixi
Yong Ming
Jiang Xingwei
Hu Jianguo
Genes & Diseases第13卷, 第1期纸质出版 2026-01-01在线发表 2025-08-11
14900

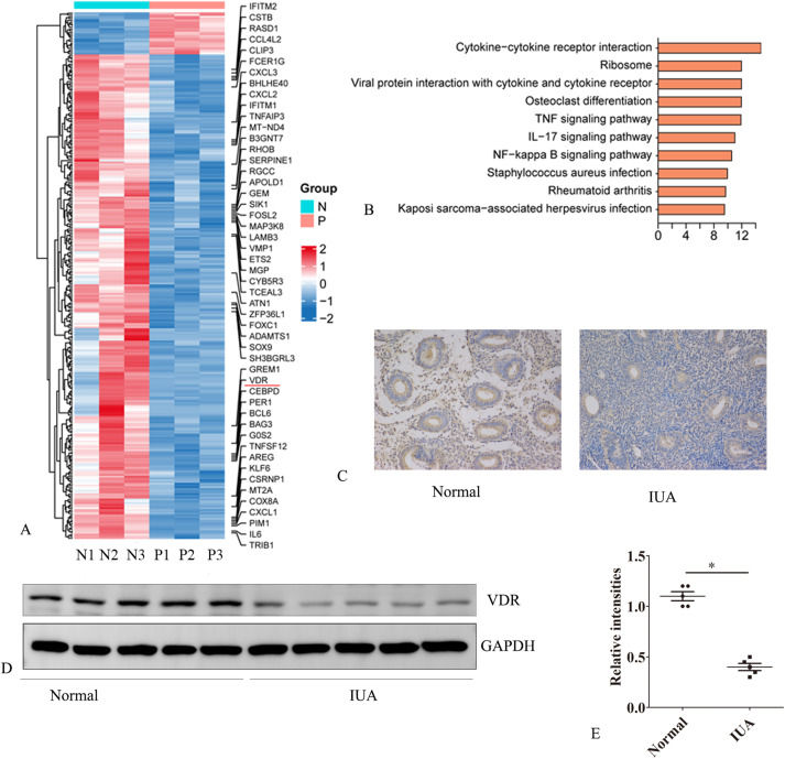
Intrauterine adhesion (IUA) leads to infertility or recurrent abortion; however, its etiology and pathological mechanism remain unclear. To explore the role and mechanism of the vitamin D receptor (VDR) in the pathogenesis of IUA. We found that VDR protein expression was lower in the endometria of patients with IUA than in those of the control group. Silencing VDR in endometrial epithelial cells inhibited autophagy, promoted the epithelial–mesenchymal transition (EMT) overexpression, and increased the phosphorylation of p-MTOR, p-AKT, and p-MAPK/ERK, while its overexpression suppressed the phosphorylation of p-MTOR, p-AKT, and p-MAPK/ERK. Also, the interaction between the VDR and p62 proteins was detected. Endometrial tissue in VDR knockout mice exhibited fibrosis, reduced VDR expression, decreased ATG7, LAMP1, and LC3-II levels, and increased p62 expression; the expression of the EMT marker CDH1 decreased while that of CDH2 increased. Treatment with rapamycin reversed this process. Our data indicate that the VDR receptor is a potential marker for diagnosing and treating IUA and that vitamin D may serve as a therapeutic agent for IUA.

pic
AutophagyEMTEndometrial fibrosisIntrauterine adhesionVDR