全部
logo

MiR-378 mediates the ovariectomy induced bone loss via exaggerating osteoclastogenesis and transforming growth factor beta impaired osteogenesis

Full Length Articles

MiR-378 mediates the ovariectomy induced bone loss via exaggerating osteoclastogenesis and transforming growth factor beta impaired osteogenesis

Feng Lu
Yang Zhengmeng
Hou Nan
Wang Haixing
Bai Shanshan
Lu Xuan
Wang Yaofeng
Lin Sien
Tortorella Micky D.
Li Gang
Genes & Diseases第13卷, 第1期纸质出版 2026-01-01在线发表 2025-07-03
16800

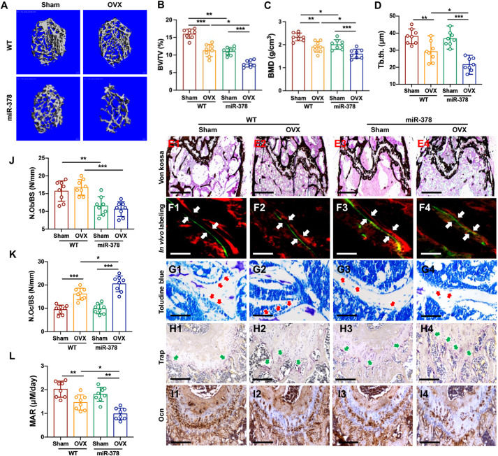
Osteoporosis (OP) is a disease characterized by decreased bone mass and damaged architectures. The promising treatment strategy for OP is to inhibit bone resorption while promoting bone formation. MicroRNAs (miRNAs) have been shown to be associated with osteoclastogenesis and osteogenesis processes in OP. In our previous study, we discovered that miR-378 inhibits bone marrow mesenchymal stem cell (BMSC) osteogenesis and bone formation during fracture healing. However, the role of miR-378 during OP progression is not validated. In this study, we found that miR-378 transgenic (Tg) mice exhibited excessive bone loss after ovariectomy (OVX) treatment. MiR-378 increased BMSC’s osteoclastogenesis by activating both canonical and non-canonical nuclear factor kappa-light-chain-enhancer of activated B (NFκB) signaling pathway. Tumor necrosis factor receptor-associated factor 3 (Traf3) was directly regulated by miR-378 during osteoclast differentiation. miR-378 also aggravated transforming growth factor beta (TGFβ) impaired osteogenesis upon OVX treatment. Traf3 was involved in this process as well. In in vivo study, the intravenous injection of anti-miR-378 lentivirus could significantly rescue OVX induced bone loss and bone microarchitecture impairment. This study uncovered the novel role of miR-378 in OVX induced osteoporosis. The potential of developing miRNA-378 inhibitors as novel diagnostics or blockers as therapeutics for osteoporosis is worth exploring.

pic
InflammationmiR-378OsteoclastogenesisOsteogenesiOsteoporosis