全部
logo

TIGAR promotes osteogenic differentiation and ameliorates glucocorticoid-induced osteoporosis via autophagy-Nrf2-ROS axis

Full Length Articles

TIGAR promotes osteogenic differentiation and ameliorates glucocorticoid-induced osteoporosis via autophagy-Nrf2-ROS axis

Zhang Dingmei
Ding Feng
Wang Yizhong
Cheng Jie
Zhu Jiaxing
Liu Shiyu
Wang Xin
Qin Zheng-Hong
Ren Lili
Genes & Diseases第13卷, 第2期纸质出版 2026-03-01在线发表 2025-06-26
16900

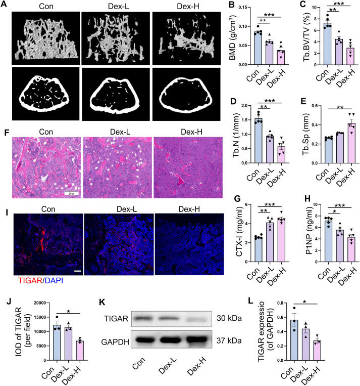
Glucocorticoid-induced osteoporosis (GIOP) is a public health problem that needs urgently to be resolved, and oxidative stress is closely related to osteogenic impairment. TP53-induced glycolysis and apoptosis regulator (TIGAR) contributes to the occurrence and development of various diseases by reducing reactive oxygen species (ROS). However, it is unknown whether and how TIGAR plays a regulatory role in GIOP. The aim of the present study is to investigate the role of TIGAR in osteogenic differentiation and the underlying molecular mechanism. We explored the protective role and mechanism of TIGAR on osteogenic differentiation and GIOP by using the TIGAR overexpression plasmid and siRNA in vitro, and by constructing systemic TIGAR overexpression (TG-TIGAR) mice in vivo, respectively. In conclusion, our study clarified that TIGAR promotes osteogenic differentiation and improves GIOP by upregulating autophagy-nuclear factor erythroid-2 related factor (Nrf2)-ROS pathway, suggesting that TIGRA may be a potential therapeutic target for GIOP treatment.

pic
AutophagyNrf2OsteoporosisOxidative stressTIGAR