
Galectin-3 in tumor-stromal cells enhances gemcitabine resistance in pancreatic adenocarcinoma by suppressing oxidative phosphorylation


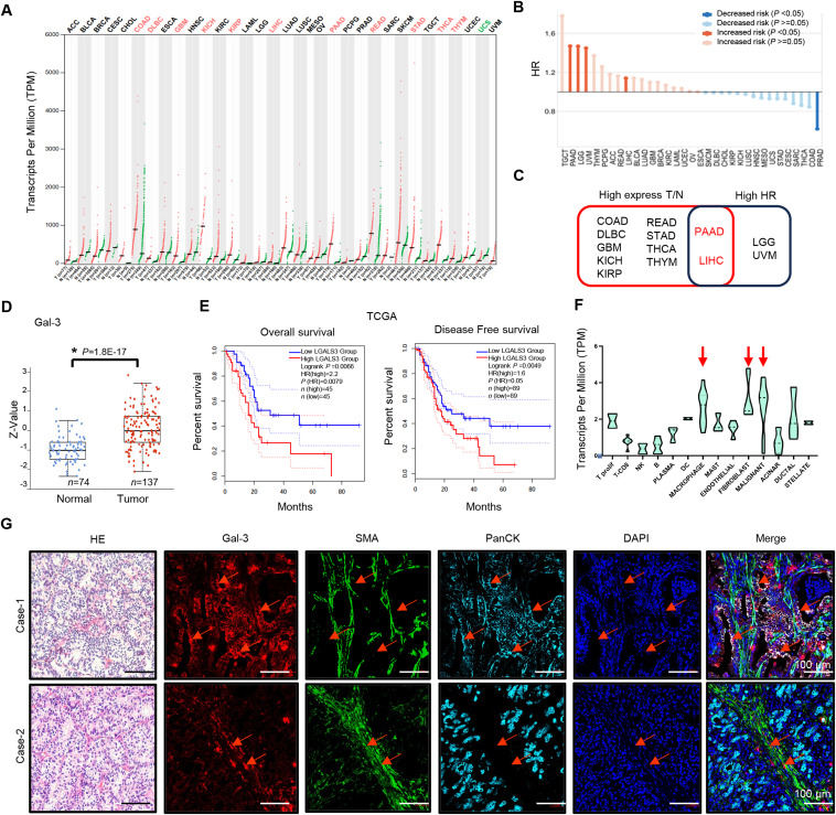
Galectin-3 (Gal-3) plays a multifaceted role in the development and progression of pancreatic adenocarcinoma (PAAD), which is associated with a poor prognosis. Its interaction with tumor microenvironment cells has been reported. However, the Gal-3-mediated tumor–stromal interaction and induced energy metabolism associated with drug resistance remain unknown. Our previous study has reported that Gal-3 secretion from tumor cells and inflammatory cytokine dependency are therapeutic targets. In this study, we revealed that the expression of Gal-3 was not only remarkably up-regulated in tumors but also significantly associated with the tumor-associated fibroblasts of PAAD patients. A coculture model of PAAD cells and pancreatic stellate cells revealed that Gal-3 mediated the Ca2+/−calcineurin–NFAT pathway to increase the transcription of CCL2 and BSG in tumor-associated fibroblasts. These findings ultimately lead to the observation of low energy metabolism in tumor cells. Particularly, mitochondrial oxidative phosphorylation was functionally arrested in Gal-3-high tumor cells, as demonstrated by a lower oxygen consumption rate and mitochondrial ATP production through abnormal mitochondrial morphology. The inhibition of the CCL2-CCR2 and PPIA-BSG pathways indicated the restoration of gemcitabine sensitivity when drug resistance was elicited by Gal-3. Oral administration of the natural Gal-3 inhibitor modified citrus pectin extract (MCP) showed therapeutic effect for Gal-3-activated tumors and stromal cells in orthotopic pancreatic xenograft models. Hence, our findings offer insights into the fact that low mitochondrial metabolism is dependent on Gal-3 activation-mediated gemcitabine resistance through tumor–stromal interactions.
