
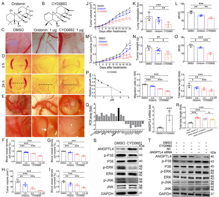
A novel oridonin analogue, CYD0682, suppresses breast cancer growth, angiogenesis, and metastasis by inhibiting the ANGPTL4/MAPK signaling axis


Breast cancer is one of the most common cancers and the leading cause of cancer-related deaths among women due to the diagnostic delay and failure of treatment.1 Despite the significant progress made in developing therapeutic strategies for breast cancer, effective treatment of breast cancer, particularly aggressive triple-negative breast cancer, remains lacking. Angiogenesis is a crucial risk factor for breast cancer metastasis and a predictor of poor prognosis. Thus, developing novel agents capable of suppressing tumor angiogenesis offers a promising approach for breast cancer treatment. Oridonin, the major active ingredient of the traditional Chinese medicinal herb, exhibits anti-cancer activity by inhibiting tumor-induced angiogenesis.2 Nevertheless, the therapeutic potential of oridonin is limited due to its rapid plasma clearance and limited potency. Various novel oridonin analogues have been designed and chemically synthesized by modifying their A, B, and D rings to achieve an agent with better anti-cancer efficacy and lower toxicity than oridonin.3 Chick embryo chorioallantoic membrane (CAM) and yolk sac membrane (YSM) models were commonly utilized to study tumor-induced angiogenesis. To discover the promising anti-angiogenic agents, we screened novel oridonin analogues synthesized in-house using the CAM and YSM models. Ultimately, four molecules were discovered to show the potential anti-angiogenic ability in the CAM (Table S1). Among them, CYD0682 was identified as a promising anti-angiogenic drug candidate in which a double bond was introduced at the 1,2-positions of the A-ring by removal of the hydroxy group on this ring to enhance the drug-like properties such as lipophilicity and cell permeability (Table S1).4 Angiopoietin-like protein 4 (ANGPTL4), a member of the ANGPTL family, is closely correlated with tumor growth, metastasis, and angiogenesis. Furthermore, ANGPTL4 down-regulation can promote the invasion and metastasis of colorectal cancer via the extracellular signal-regulated kinase (ERK) signaling pathway.5
