全部
logo

Elevated miR-34a induced by lipotoxicity and inflammation mediates pathophysiological communication between hepatocytes and hepatic stellate cells in liver fibrosis

Full Length Articles

Elevated miR-34a induced by lipotoxicity and inflammation mediates pathophysiological communication between hepatocytes and hepatic stellate cells in liver fibrosis

Duan Qihua
Hu Ruixiang
Chen Yan
Wade Henry
Kaluzny Szczepan
Zhang Bingrui
Wu Rongxue
Liu Guangnan
Wang Cunchuan
Harris Edward N.
Su Qiaozhu
Genes & Diseases第12卷, 第6期纸质出版 2025-11-01在线发表 2025-04-18
1700

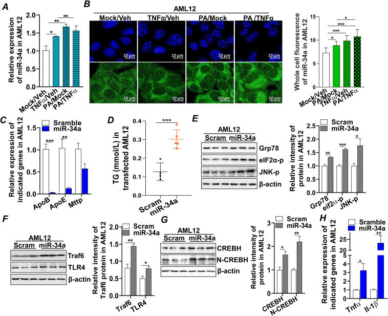
Increased mortality in patients with metabolic dysfunction-associated steatotic liver disease (MASLD) imposes an urgent need to elucidate the pathogenesis of MASLD so that novel therapeutic strategies may be identified. Here, we delineate the mechanism of microRNA-34a-5p (miR-34a) in the progressive liver injury of MASLD and liver fibrosis. Specifically, liver tissue from patients with obesity-associated hepatic steatosis, metabolic dysfunction-associated steatohepatitis (MASH), and fibrosis, as well as liver tissues from a human MASLD-like mouse model, were utilized for this study. We found that lipotoxicity resulting from obesity or saturated free fatty acid treatment induced miR-34a expression in human liver tissue or mouse hepatocytes, which was accompanied by dysregulation of lipoprotein metabolism, activation of inflammation, and ballooning degeneration of hepatocytes. Moreover, increased cellular miR-34a induced by treatment with saturated fat, palmitic acid, or transfection of miR-34a mimic was released from injured hepatocytes into the conditional cell culture media, which mediated pathological communications between hepatocytes and hepatic stellate cells, activated pro-fibrogenic signaling in hepatic stellate cells, and induced extracellular matrix remodeling. These phenotypes were recapitulated in a human MASLD-like mouse model in which MASLD and liver fibrosis were induced via streptozotocin treatment and high-fat feeding. Elevated expression of miR-34a was found in mouse liver tissues, which conveyed the progressive liver injury from steatosis to MASH and liver fibrosis. Our findings demonstrate that elevated miR-34a induced by lipotoxicity and metabolic inflammation are key driving factors in the progressive liver injury from simple steatosis to MASH and liver fibrosis.

pic
Cell–cell communicationHepatic stellate cellsLiver fibrosisMASLDmicroRNA-34a