全部
logo

Veratramine influences the proliferation of human osteosarcoma cells through modulating the PI3K/AKT signaling cascade

Full Length Articles

Veratramine influences the proliferation of human osteosarcoma cells through modulating the PI3K/AKT signaling cascade

Xie Zhou
Qu Xiao
Li Ziyun
Duan Yingtao
Zhu Yafei
Wang Jiayu
Han Xueqian
Zhang Jun
Luo Jinyong
Luo Xiaoji
Genes & Diseases第13卷, 第1期纸质出版 2026-01-01在线发表 2025-04-11
15400

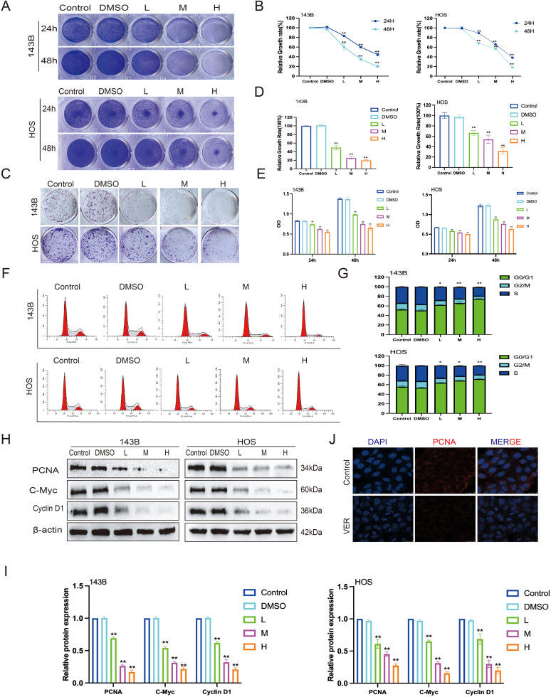
Osteosarcoma (OS) is a highly aggressive tumor with a propensity for early metastasis. Current treatment methods, such as chemotherapy, often bring significant side effects, affecting patients' quality of life. Veratramine (VER), an alkaloid derived from the American lily plant, has shown potential in cancer treatment. This study looks at the effects and mechanisms of VER on osteosarcoma. VER's impact was assessed using a variety of procedures, including crystal violet staining, the CCK-8 assay, and the colony formation assay, which measured cell proliferation. Wound healing assay and transwell assay were employed to evaluate the migration and invasion of osteosarcoma cells. Hoechst33258 staining, flow cytometry, and transmission electron microscopy were used to investigate apoptosis. Protein expression was assessed using western blotting and immunofluorescence. Blood tests and hematoxylin-eosin staining were used to establish VER's in vivo safety, and its effectiveness was proven using an orthotopic tumor model. The results showed that VER greatly decreased osteosarcoma cell growth, migration, and invasion while inducing apoptosis. Animal tests confirmed these findings, confirming VER's high efficacy and safety in vivo. VER might function by inhibiting the PI3K/AKT signaling pathway. To sum up, VER shows promise in treating osteosarcoma by exhibiting significant anti-tumor activity in laboratory and animal studies, likely through the regulation of the PI3K/AKT signaling pathway.

pic
Anti-tumorNetwork pharmacologyOsteosarcomaPI3K/AKTVeratramine