全部
logo

Microglial NFAT5 aggravates neuroinflammation via mediating NLRP6 inflammasome in experimental ischemic stroke

Full Length Articles

Microglial NFAT5 aggravates neuroinflammation via mediating NLRP6 inflammasome in experimental ischemic stroke

Gan Hui
Zhang Mi
Duan Yuhao
Palahati Ailiyaer
He Qi
Tan Junyi
Li Yong
Zhai Xuan
Zhao Jing
Genes & Diseases第12卷, 第6期纸质出版 2025-11-01在线发表 2025-04-01
1700

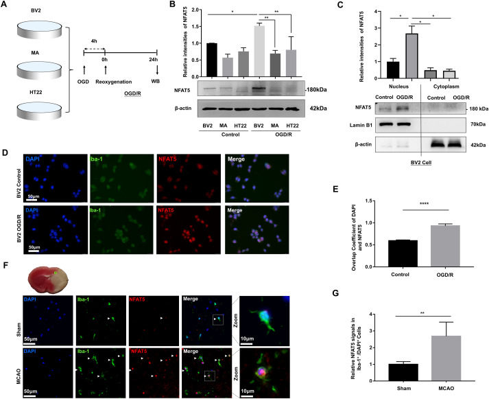
Microglial activation triggers the inflammatory cascade and exacerbates brain injury following ischemic stroke. Middle cerebral artery occlusion (MCAO) modeling increased the expression of nuclear factor of activated T cells 5 (NFAT5) in microglia. However, the role of microglial NFAT5 in ischemic stroke remains unclear. Here, our findings indicated that microglial NFAT5 knockdown reduced the expression of pro-inflammatory factors, microglial activation, and neutrophil infiltration, ultimately ameliorating cerebral infarction and neurological deficits in mice following MCAO. Additionally, we treated hippocampal neuronal cells (HT22) with a conditioned culture medium from a microglia cell line (BV2) to simulate microglia-induced neuronal injury in vitro. We observed that NFAT5 knockdown attenuated the expression of pro-inflammatory factors in BV2 cells and reduced apoptosis in HT22 cells. Previously, our published work reported that the NOD-like receptor pyrin domain-containing 6 (NLRP6) inflammasome contributed to inflammatory injury after MCAO. In this study, we discovered that NFAT5 promoted the transcriptional activity of the Nlrp6 promoter through its −1527 bp to −1518 bp element. Notably, our results also demonstrated that NFAT5 regulated the stability of NLRP6 mRNA via the 5′UTR of Nlrp6. Thus, our findings reveal the pivotal role and partial mechanism of microglial NFAT5 in neuroinflammation following ischemic stroke.

pic
Ischemic strokeMicrogliaNeuroinflammationNFAT5NLRP6 inflammasome