全部
logo

Exogenous pyruvate is therapeutic against colitis by targeting cytosolic phospholipase A2

Full Length Articles

Exogenous pyruvate is therapeutic against colitis by targeting cytosolic phospholipase A2

Hasan Sadaf
Ghani Nabil
Zhao Xiangli
Good Julia
Liu Chuan - ju
Genes & Diseases第12卷, 第5期纸质出版 2025-09-01在线发表 2025-02-22
5201

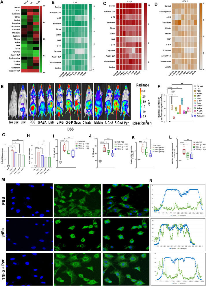
Ulcerative colitis is an idiopathic, chronic inflammatory bowel disease. Its pathogenesis is multifactorial involving inflammation and immune dysregulation. Proinflammatory TNFα/NFκB signaling is believed to play a cardinal role in ulcerative colitis. Growing evidence indicates the molecular interactions between the cellular metabolites and different phases of inflammation. This study aims to identify the metabolites that can inhibit TNFα/NFκB signaling and are potentially therapeutic against various TNFα-associated inflammatory diseases, particularly inflammatory bowel diseases. We performed in vitro and in vivo screening of cellular metabolites to inhibit TNFα/NFκB signaling. Multiple confirmation assays, including NFκB translocation, quantitative real-time PCR, ELISA, immunofluorescence staining, and RNA sequencing analysis were executed. Drug affinity-responsive target stability assay with proteomics was utilized for target identification. cPLA2 ablated mice with dextran sodium sulfate-induced colitis were employed to assess pyruvate's dependence on its molecular target in attenuating ulcerative colitis pathogenesis. Metabolite screening and subsequent validation with multiple approaches led to the isolation of pyruvate, a glycolytic metabolite, and a critical node in several metabolic pathways, as a novel inhibitor of TNFα/NFκB signaling. Importantly, pyruvate suppressed inflammation, preserved colonic histology, maintained tight junction proteins, and regulated permeability in the ulcerative colitis model. Additionally, cPLA2 was identified as a previously unknown target of pyruvate and pyruvate largely lost its therapeutic effects against ulcerative colitis in cPLA2-deficient mice. Conclusively, this study not only unveils pyruvate as an antagonist of TNFα/NFκB signaling and therapeutic intervention against colitis but also provides mechanistic insight into the mode of action of pyruvate.

pic
ColitisCytosolic phospholipase A2Drug affinity-responsive target stability assayInflammationPyruvateTNFα/NFκB signaling