全部
logo

HOPX inhibits skin cutaneous melanoma growth and induces macrophage M1 polarization

Rapid Communications

HOPX inhibits skin cutaneous melanoma growth and induces macrophage M1 polarization

Zhang Xiwen
He Song
Zhang Qing
Ji Zhonghao
Zheng Jianze
Cui Luyao
Yuan Bao
Chen Jian
Ding Yu
Genes & Diseases第12卷, 第5期纸质出版 2025-09-01在线发表 2025-01-28
4900

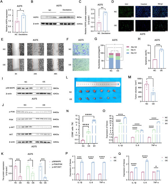
Skin cutaneous melanoma (SKCM) is a malignancy arising from the transformation of melanocytes in the basal layer of the epidermis, which accounts for over 75% of skin cancer-related deaths.1 Homeodomain-only protein homeobox (HOPX) is the smallest member of the known homeodomain protein family in terms of relative molecular weight, and it was identified in 2002.2 Recently, it has been reported that HOPX can act as a tumor suppressor and is also able to participate in immune regulation,3,4 however, its role and mechanisms in SKCM and its modulation of immune cells remain unclear. Therefore, in this study, we aimed to investigate the role and mechanisms of HOPX on SKCM growth and its potential impact on macrophage polarization.

pic